|
光伏人物
来源:浙江新能
时间:2025-12-22
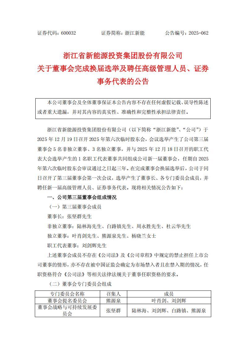
12月20日,浙江新能发布关于董事会完成换届选举及聘任高级管理人员、证券事务代表的公告。
公告显示,张坚群任浙江新能董事长。
张坚群先生,1968 年出生,大学本科学历,正高级工程师。历任浙江浙能镇海发电有限责任公司副总工程师、党委委员、副总经理,浙能镇海燃气热电有限责任公司副总经理,浙江浙能乐清发电有限责任公司总经理、党委副书记、董事长、党委书记。现任浙江新能董事长、党委书记。







国际太阳能光伏网声明:本文仅代表作者本人观点,与国际太阳能光伏网无关,文章内容仅供参考。凡注明“来源:国际太阳能光伏网”的所有作品,版权均属于国际太阳能光伏网,转载时请署名来源。
本网转载自合作媒体或其它网站的信息,登载此文出于传递更多信息之目的,并不意味着赞同其观点或证实其描述。如因作品内容、版权和其它问题请及时与本网联系。

大唐张家口发电公司 4小时前
西昌电力 7小时前
林洋新能源 8小时前
中国能建陕西院 8小时前
张家口市政府 8小时前
西北电建 23小时前
图片正在生成中...