|
光伏企业
来源:沐邦高科
时间:2025-12-22
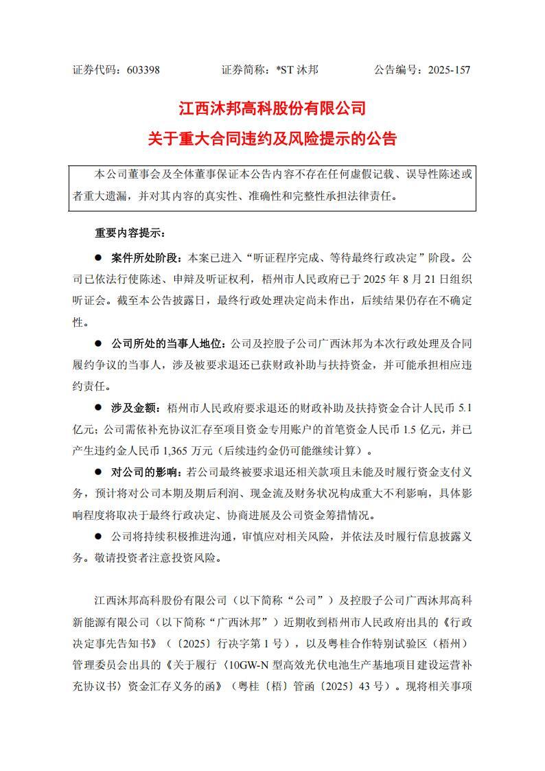
12月20日,沐邦高科发布关于重大合同违约及风险提示的公告。
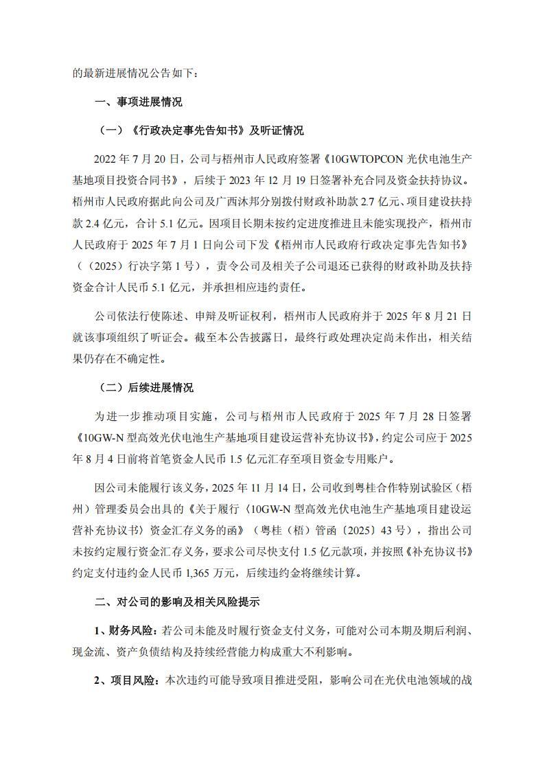
公告显示,2022 年 7 月 20 日,沐邦高科与梧州市人民政府签署《10GWTOPCON光伏电池生产基地项目投资合同书》,后续于 2023 年 12 月 19 日签署补充合同及资金扶持协议。梧州市人民政府据此向公司及广西沐邦分别拨付财政补助款2.7 亿元、项目建设扶持款 2.4 亿元,合计 5.1 亿元。因项目长期未按约定进度推进且未能实现投产,梧州市人民政府于 2025 年 7 月 1 日向沐邦高科下发《梧州市人民政府行政决定事先告知书》((2025)行决字第 1 号),责令沐邦高科及相关子公司退还已获得的财政补助及扶持资金合计人民币 5.1 亿元,并承担相应违约责任。



国际太阳能光伏网声明:本文仅代表作者本人观点,与国际太阳能光伏网无关,文章内容仅供参考。凡注明“来源:国际太阳能光伏网”的所有作品,版权均属于国际太阳能光伏网,转载时请署名来源。
本网转载自合作媒体或其它网站的信息,登载此文出于传递更多信息之目的,并不意味着赞同其观点或证实其描述。如因作品内容、版权和其它问题请及时与本网联系。

棒杰股份 2026-01-08
海源复材 2025-12-18
通威股份 2025-12-15
正泰新能Astronergy 2025-11-29
光伏头条 2025-11-26
国际能源网 2025-11-24
图片正在生成中...