|
光伏财经
来源:卧龙新能
时间:2026-01-08
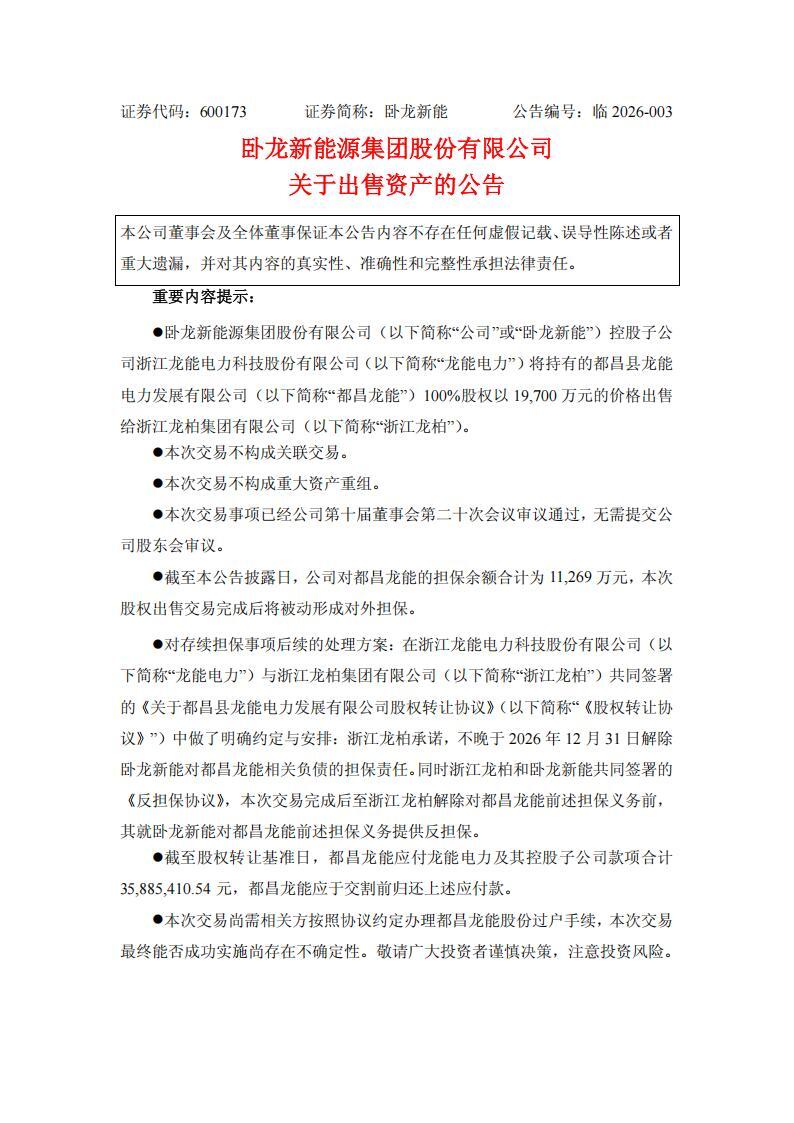
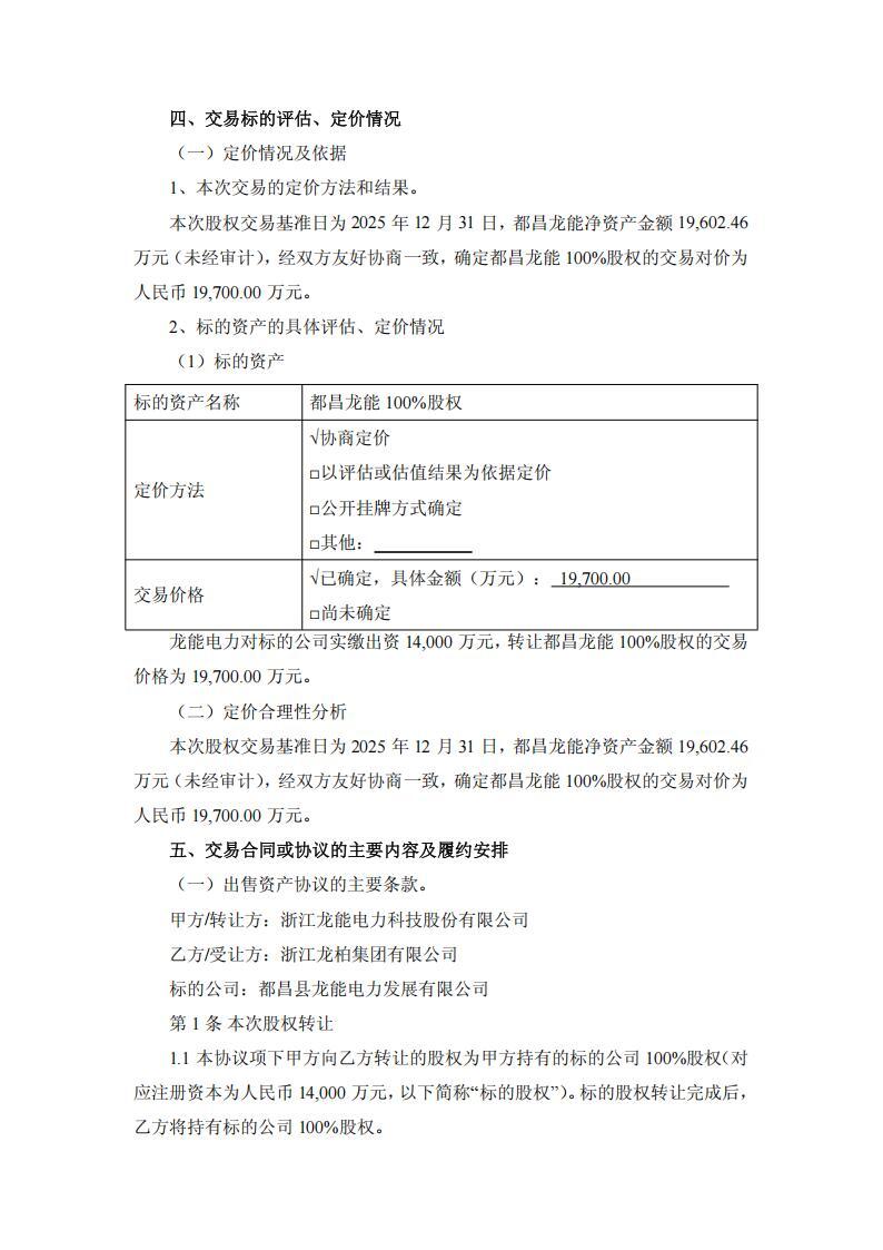
1月8日,卧龙新能发布关于出售资产的公告。
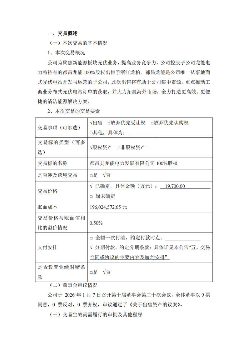
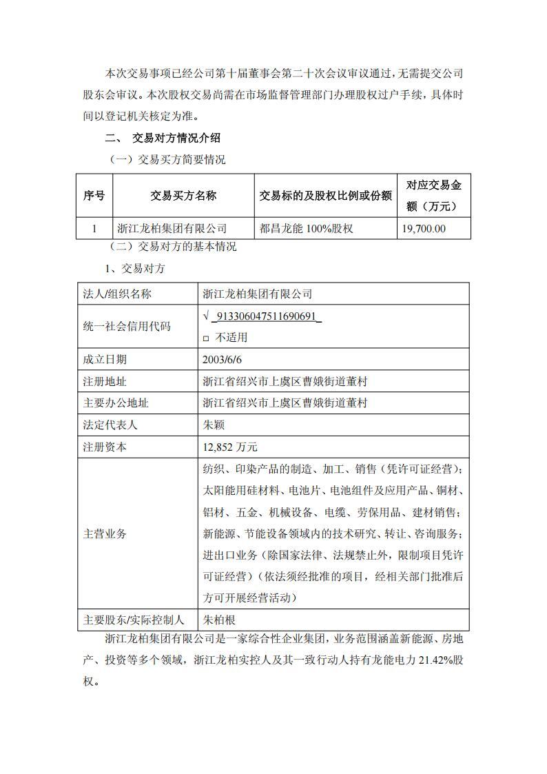
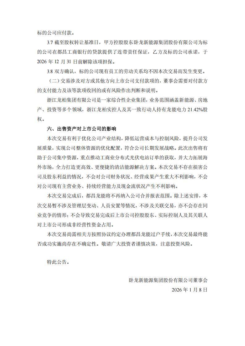
公告显示,卧龙新能控股子公司浙江龙能电力科技股份有限公司(以下简称“龙能电力”)将持有的都昌县龙能电力发展有限公司(以下简称“都昌龙能”)100%股权以 19,700 万元的价格出售给浙江龙柏集团有限公司(以下简称“浙江龙柏”)。
都昌龙能是卧龙新能唯一从事地面式光伏电站开发与运营的子公司,此次出售将有助于卧龙新能集中资源,重点推动工商业分布式光伏电站订单的获取,并大力拓展海外市场,全力打造更高效、更便捷的清洁能源解决方案。
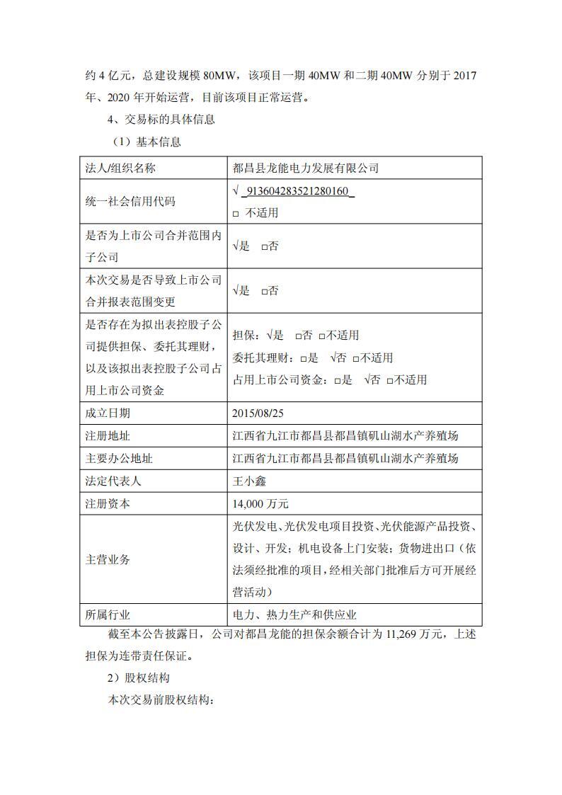
龙能电力江西都昌县矶山湖 80MW 渔光互补光伏项目由浙江龙能电力科技股份有限公司全资子公司都昌县龙能电力发展有限公司投资建设,该项目总投资约 4 亿元,总建设规模 80MW,该项目一期 40MW 和二期40MW分别于2017年、2020 年开始运营,目前该项目正常运营。
详情如下:









国际太阳能光伏网声明:本文仅代表作者本人观点,与国际太阳能光伏网无关,文章内容仅供参考。凡注明“来源:国际太阳能光伏网”的所有作品,版权均属于国际太阳能光伏网,转载时请署名来源。
本网转载自合作媒体或其它网站的信息,登载此文出于传递更多信息之目的,并不意味着赞同其观点或证实其描述。如因作品内容、版权和其它问题请及时与本网联系。

湖北能源 1天前
永福股份 2天前
中国能建投资公司 2天前
大唐下花园热电公司 2天前
大唐浙江新能源公司 2天前
中国电建成都院 2天前
图片正在生成中...