|
光伏财经
来源:国晟科技
时间:2026-01-21
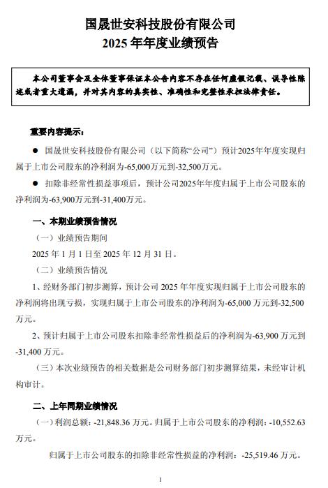
1月21日,国晟科技发布2025年年度业绩预告。
根据公告,国晟科技预计2025 年年度实现归属于上市公司股东的净利润将出现亏损,实现归属于上市公司股东的净利润为-65,000 万元到-32,500万元。
对于亏损原因,国晟科技表示, 2025 年,光伏行业由于结构性产能过剩,供需矛盾仍然突出,在激烈的行业竞争条件下,组件价格持续处于相对低位。受此影响,公司主营业务收入减少,盈利能力下降。同时基于谨慎性原则,公司计提了存货跌价准备和长期资产减值准备,对本报告期的经营业绩造成较大影响。


国际太阳能光伏网声明:本文仅代表作者本人观点,与国际太阳能光伏网无关,文章内容仅供参考。凡注明“来源:国际太阳能光伏网”的所有作品,版权均属于国际太阳能光伏网,转载时请署名来源。
本网转载自合作媒体或其它网站的信息,登载此文出于传递更多信息之目的,并不意味着赞同其观点或证实其描述。如因作品内容、版权和其它问题请及时与本网联系。

棒杰股份 2026-01-08
永和智控 2026-01-07
棒杰股份 2026-01-06
华晟新能源 Huasun 2025-12-04
国晟科技 2025-10-16
光伏头条 2025-09-23
图片正在生成中...