|
光伏财经
来源:德业股份
时间:2026-01-21
1月21日,德业股份发布宁波德业科技股份有限公司与私募基金合作投资公告。
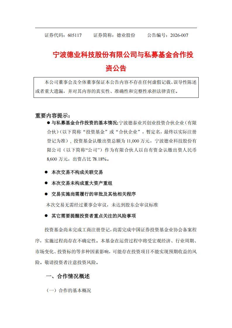
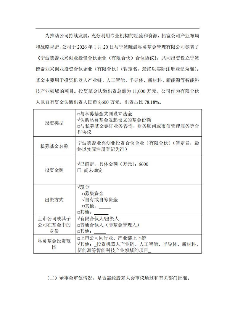
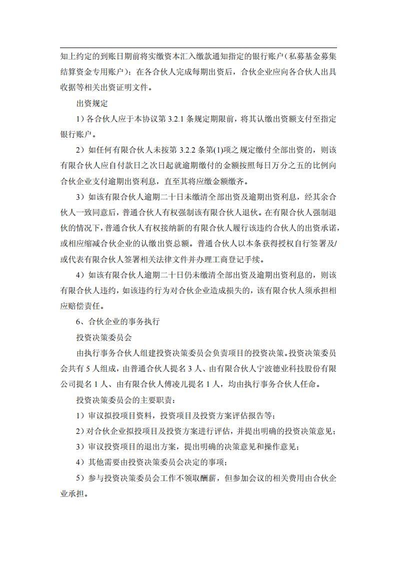
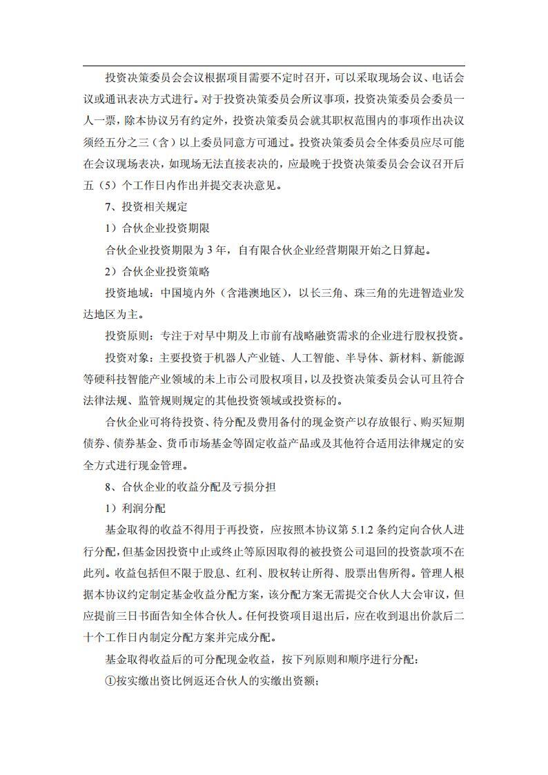
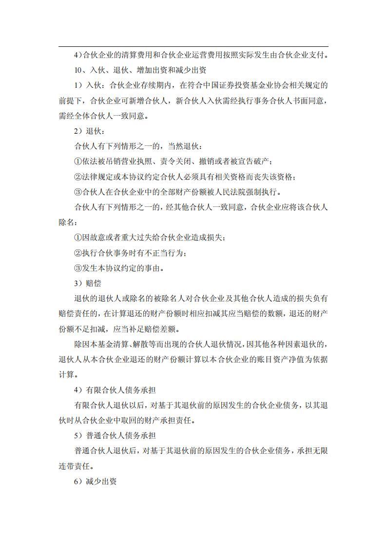
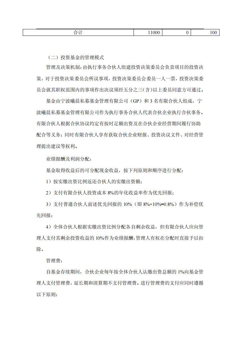
公告显示,德业股份 2026 年 1 月 20 日与宁波曦晨私募基金管理有限公司签署了《宁波德泰业兴创业投资合伙企业(有限合伙)合伙协议》,共同出资设立宁波德泰业兴创业投资合伙企业(有限合伙)(暂定名,最终以实际注册登记为准)。基金主要用于投资机器人产业链、人工智能、半导体、新材料、新能源等智能科技产业领域的项目。投资基金认缴出资总额为 11,000 万元,德业股份作为有限合伙人以自有资金认缴出资人民币 8,600 万元,出资占比 78.18%。





.jpg)







国际太阳能光伏网声明:本文仅代表作者本人观点,与国际太阳能光伏网无关,文章内容仅供参考。凡注明“来源:国际太阳能光伏网”的所有作品,版权均属于国际太阳能光伏网,转载时请署名来源。
本网转载自合作媒体或其它网站的信息,登载此文出于传递更多信息之目的,并不意味着赞同其观点或证实其描述。如因作品内容、版权和其它问题请及时与本网联系。

重庆市能源局 33分钟前
国家电投重庆公司 1小时前
光伏头条 18小时前
印象成都院 18小时前
光伏头条 1天前
图片正在生成中...