|
光伏财经
来源:晶盛机电
时间:2026-01-30
1月30日,晶盛机电发布2025年度业绩预告。
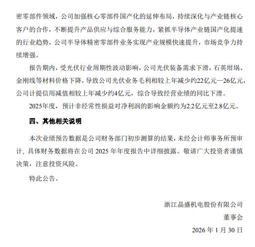
晶盛机电表示,报告期内,受光伏行业周期性波动影响,公司光伏装备需求下滑,石英坩埚、金刚线等材料价格下降,导致公司光伏业务毛利相较上年减少约22亿元—26亿元,公司计提信用减值相较上年减少约4亿元,综合导致经营业绩的同比下滑。


国际太阳能光伏网声明:本文仅代表作者本人观点,与国际太阳能光伏网无关,文章内容仅供参考。凡注明“来源:国际太阳能光伏网”的所有作品,版权均属于国际太阳能光伏网,转载时请署名来源。
本网转载自合作媒体或其它网站的信息,登载此文出于传递更多信息之目的,并不意味着赞同其观点或证实其描述。如因作品内容、版权和其它问题请及时与本网联系。

上能电气 16小时前
晶澳科技 JA Solar 16小时前
连城数控 1天前
光伏头条 1天前
泰嘉股份 2天前
天合光能 2天前
图片正在生成中...