|
光伏逆变器
来源:光伏头条
时间:2026-02-19
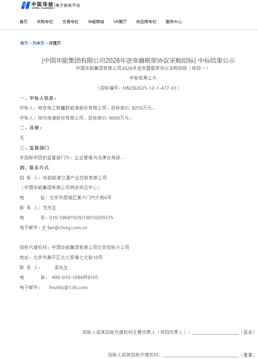
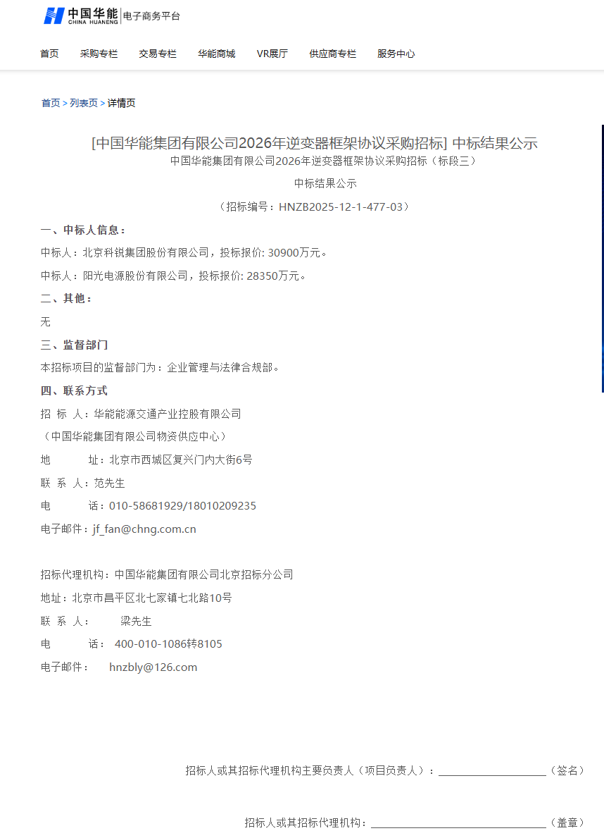
光伏头条获悉,2月15日,中国华能集团有限公司2026年逆变器框架协议采购招标(标段一、三)中标结果公示。
特变电工新疆新能源股份有限公司、阳光电源股份有限公司、北京科锐集团股份有限公司3家企业中标,中标单价0.083~0.103元/W。

招标公告显示,项目规模为集团公司所属产业公司、区域公司光伏发电项目逆变器设备,框架协议有效期一年。
值得注意的是,本次框架招标按单价进行采购,分3个标段,预估采购容量10GW,此次标段一(1GW)和标段三(3GW)中标结果公示,规模合计4GW。标段二尚未公示,规模为6GW,逆变器型号为300kW≤功率<400kW的组串式逆变器。
具体标段划分如下:

本项目不允许联合体投标,接受代理商投标。
公告如下:


来源:中国华能集团有限公司电子商务平台
国际太阳能光伏网声明:本文仅代表作者本人观点,与国际太阳能光伏网无关,文章内容仅供参考。凡注明“来源:国际太阳能光伏网”的所有作品,版权均属于国际太阳能光伏网,转载时请署名来源。
本网转载自合作媒体或其它网站的信息,登载此文出于传递更多信息之目的,并不意味着赞同其观点或证实其描述。如因作品内容、版权和其它问题请及时与本网联系。

光伏头条 2026-02-15
光伏头条 2026-02-15
光伏头条 2026-02-13
光伏头条 2026-02-11
国家市场监督管理总局 2026-02-11
图片正在生成中...